東北地理所聯合中國藥科大學等單位共同揭示茉莉酸和光信號協同調控銀杏內酯生物合成的分子機制
銀杏葉作為治療心腦血管疾病的傳統中藥材,其質量與藥效在不同產地間存在顯著差異。而道地銀杏葉藥材質量更優,藥效更佳,這表明銀杏葉道地性的形成與環境因素及激素信號調控機制緊密相關。銀杏葉提取物包含黃酮和內酯兩大類活性成分,其中內酯類化合物是銀杏中特有的次生代謝產物。盡管光和茉莉酸(JA)在植物發育及次生代謝物積累中扮演著關鍵角色,但兩者如何協同調控銀杏內酯生物合成的分子機制尚未得到充分闡明。
2025年2月4日,中國科學院東北地理與農業生態研究所尹小建研究員團隊聯合中國藥科大學李萍教授/陸續教授團隊在國際權威期刊PNAS雜志發表了題為“Identification of a central regulator of ginkgolide biosynthesis in Ginkgo biloba that integrates jasmonate and light signaling”的研究論文(10.1073/pnas.2408891122)。
本研究鑒定了一個由AP2/ERF類轉錄因子GbEAG及其互作蛋白JA信號成員GbJAZ3和光信號成員GbHY5三者組成的分子模塊,作為銀杏內酯生物合成的關鍵調控樞紐。通過系統解析,作者發現這些蛋白通過整合組織特異性JA與光信號,激活銀杏內酯生物合成途徑基因,從而協同調控銀杏根中銀杏內酯的生成。這一發現不僅為通過分子育種及基因編輯技術提升銀杏內酯含量,進而防治心腦血管疾病提供了堅實的理論基礎,同時也為解析環境因素與激素信號相互作用在中藥材道地性形成過程中的機制提供了重要證據。
研究者首先根據茉莉酸甲酯(MeJA)誘導的銀杏內酯含量測定及RNA-seq分析的結果,表明MeJA可以促進銀杏根中銀杏內酯積累,并且上調一系列銀杏內酯生物合成途徑上異戊烯基焦磷酸異構酶(IDI)、牻牛兒基牻牛兒基焦磷酸合成酶(GGPPS)、左旋海松二烯合酶(LPS)、細胞色素P450s(CYP450s)等關鍵基因的表達。接著,通過多物種基因組和轉錄組聯合分析證實AP2/ERF類轉錄因子在響應茉莉酸信號以調控次生代謝產物積累中發揮關鍵作用。進一步,通過整合基因家族、組織特異RNA-seq、共表達網絡、進化分析以及QPCR等分析手段,鑒定出一個響應JA信號同時可能參與調控銀杏內酯生物合成的AP2/ERF轉錄因子—GbEAG。在分子機制上,酵母單雜交(Y1H)、雙熒光素酶報告基因(Dual-LUC)和凝膠阻滯(EMSA)實驗結果證明GbEAG通過結合銀杏內酯合成途徑基因GbIDI和GbCYP7005C3啟動子序列上GCC-box,正向調控兩者表達。同時,利用“切-浸-再生”系統過表達GbEAG可顯著提高根中銀杏內酯含量以及銀杏內酯合成途徑關鍵基因的表達量。
|
|
圖1. 銀杏中不同組織部位(葉、莖、根)銀杏內酯的含量及MeJA處理下比較轉錄組分析
|
|
圖2. GbEAG通過直接結合GCC- box促進GbIDI和GbCYP7005C3的轉錄
|
|
圖3. GbEAG過表達/沉默銀杏根中銀杏內酯生物合成相關基因的表達及其含量變化
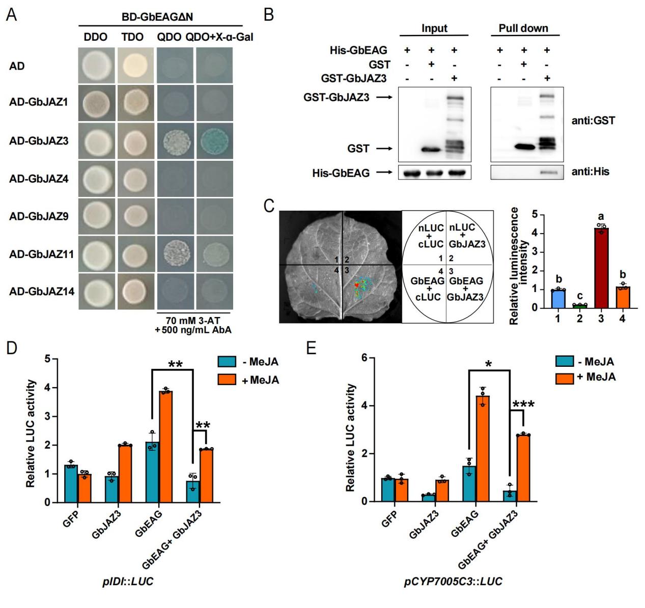
作者進一步通過酵母雙雜(Y2H)、下拉(Pull-down)及雙螢火素互補實驗(SLC),篩選到一個與GbEAG互作的核蛋白GbJAZ3,該蛋白是JA通路的關鍵抑制因子。在本氏煙草葉片中,將GbEAG和GbJAZ3二者分別與GbIDI、GbCYP7005C3的啟動子序列進行共表達,發現GbJAZ3抑制了GbEAG對GbIDI和GbCYP7005C3的轉錄激活;而體外施加MeJA則緩解了這種抑制作用。以上結果表明,GbEAG通過與GbJAZ3直接互作參與茉莉酸通路,同時GbJAZ3以JA依賴性方式調節GbEAG的轉錄活性。

圖4. GbJAZ3與GbEAG互作且GbJAZ3抑制GbEAG激活GbIDI和GbCYP7005C3轉錄
研究結果揭示,光照條件在一定程度上促進了銀杏內酯在根系中的積累,且MeJA對光照下銀杏植株根中銀杏內酯積累的影響顯著大于黑暗條件下的植株。鑒于HY5是植物中廣泛參與光反應及次級代謝過程的關鍵調節因子,本研究進一步探究了MeJA對光照與黑暗條件下銀杏根中GbEAG和GbHY5基因表達量的影響。實驗結果顯示,在全光期或全暗期后進行MeJA處理,MeJA對全光照條件下銀杏根部GbEAG和GbHY5基因表達的影響顯著高于黑暗條件下的影響。這表明,茉莉酸(JA)信號與光信號共同調節GbEAG和GbHY5的表達,進而調控銀杏內酯的生物合成。
借助“切-浸-再生”系統,在銀杏根中過表達GbHY5,發現GbHY5過表達能上調銀杏內酯含量以及銀杏內酯合成途徑相關基因的表達量,同時增強GbEAG的轉錄表達。利用Y1H、Dual-LUC和EMSA實驗進一步驗證了GbHY5以結合至GbEAG啟動子上G-box基序的方式激活GbEAG的表達,從而正向調控銀杏內酯的生物合成。
|
|
圖5. JA和光信號通過GbEAG和GbHY5協同調控銀杏內酯的生物合成
|
|
圖6. 核心調控因子GbEAG在銀杏內酯生物合成中響應JA和光信號的作用網絡
本研究鑒定了一個調控銀杏內酯生物合成的關鍵轉錄因子GbEAG,且GbEAG通過結合GbIDI與GbCYP7005C3啟動子激活兩者轉錄表達,促進銀杏內酯積累。GbJAZ3以JA依賴性方式與GbEAG互作,以調控GbEAG轉錄的活性,而光響應信號分子GbHY5則通過結合GbEAG啟動子G-box基序激活其表達。綜上所述,本研究揭示了JA與光信號通過GbHY5-GbEAG-GbJAZ3協同調控銀杏內酯生物合成的分子機制,為靶向改良銀杏內酯產量及揭示銀杏葉道地藥材成因提供了重要的理論支撐。
中國藥科大學博士研究生杜金法為本論文的第一作者,中國藥科大學陸續副教授、中國科學院東北地理與農業生態研究所尹小建研究員、中國藥科大學李萍教授、德克薩斯理工大學Luis教授和Lam-Son教授為本論文的共同通訊作者。該研究工作得到了中藥資源可持續利用能力建立(2060302)、國家自然科學基金(81973414)、國家重點研發計劃(2019YFC1711000)、江蘇省自然科學基金(BK20191319)和“雙一流”項目(CPU2022QZ27)的資助。
附件下載:
吉公網安備22017302000214號